Stories of Belonging in Real Life: Methodology
The anecdotes shared in the Stories of Belonging in Real Life series were collected through open-ended questions asked through The Belonging Barometer: The State of Belonging in America project. The survey was administered to a nationally representative sample of Americans in 2021. Below, we share a brief overview of the survey design and questions, and how the data were analyzed.
Survey Design:
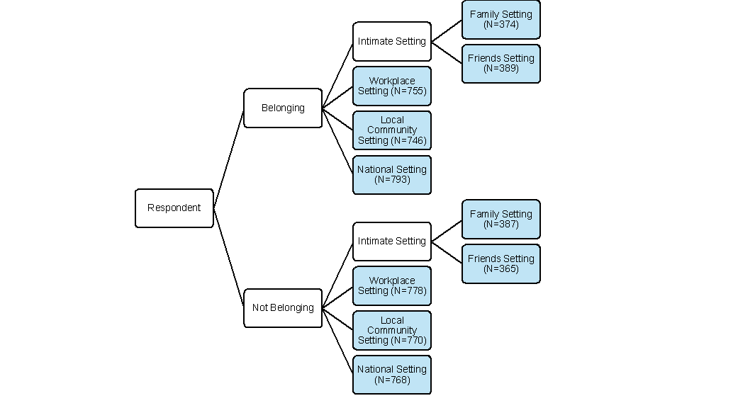
Figure 1. Diagram reflecting the process by which survey respondents were assigned to open-ended question conditions, and the number of respondents that provided answers to each question (N).
Each survey respondent was randomly assigned to one of 10 conditions (highlighted in blue above). These conditions varied on two dimensions: (1) whether the respondent would be asked to describe a situation in which they experienced belonging or not belonging, and (2) the life setting on which the respondent was asked to reflect (e.g., Family, Friends, Workplace, Local Community, or America). In each condition, the respondent was asked two questions, the first asked the respondent to describe the situation and the second asked the respondent to describe how the situation made them feel. Please note that there are fewer responses describing experiences in the family or friends setting as the survey logic first directed one quarter of respondents to the “intimate setting” condition and then assigned them to describe a situation with family or friends.
Survey Questions
Belonging Questions: All of the belonging questions started with this text: “At the very least, belonging means feeling connected to and valued by a group or community...but belonging can mean different things to different people, and be felt in many ways. On the next page, we will ask you to write about a situation or experience when you felt as if you truly belonged.”
Not Belonging Questions: “Not belonging” questions started with this text, “Lacking or losing a sense of belonging can be painful-- it may feel like rejection, loneliness, or not feeling truly seen and understood. Sometimes we feel like this even when others think we belong or try to include us. Lack of belonging can mean different things to different people and be felt in many ways. On the next page we will ask you to write about a situation or experience when you felt as if you did NOT belong.”
| Life Setting | Survey Questions |
|---|---|
| Family | Tell us a situation or experience in your family when you felt as if you truly belonged. In your response, answer each of the below questions. Please do NOT use names or other identifying information for specific individuals.
Tell us a situation or experience in your family when you felt as if you did NOT belong. In your response, answer each of the below questions. Please do NOT use names or other identifying information for specific individuals.
|
| Friendships | Tell us a situation or experience with your friends when you felt as if you truly belonged. In your response, answer each of the below questions. Please do NOT use names or other identifying information for specific individuals.
Tell us a situation or experience with your friends when you felt as if you did NOT belong. In your response, answer each of the below questions. Please do NOT use names or other identifying information for specific individuals.
|
| Workplaces | Tell us a situation or experience at work when you felt as if you truly belonged. In your response, answer each of the below questions. Please do NOT use names or other identifying information for specific individuals.
Tell us a situation or experience at work when you felt as if you did NOT belong. In your response, answer each of the below questions. Please do NOT use names or other identifying information for specific individuals.
|
| Local Community | Tell us a situation or experience in your neighborhood or local community when you felt as if you truly belonged. In your response, answer each of the below questions. Please do NOT use names or other identifying information for specific individuals.
Tell us a situation or experience in your neighborhood or local community when you felt as if you did NOT belong. In your response, answer each of the below questions. Please do NOT use names or other identifying information for specific individuals.
|
| America | Tell us a situation or experience in America, or as an American, when you felt as if you truly belonged. In your response, answer each of the below questions. Please do NOT use names or other identifying information for specific individuals.
Tell us a situation or experience in America, or as an American, when you felt as if you did NOT belong. In your response, answer each of the below questions. Please do NOT use names or other identifying information for specific individuals.
|
Data Analysis
All open-ended responses to the Belonging Barometer survey were analyzed using the qualitative data analysis software, Dedoose. Responses to each question were reviewed, using emergent coding, to identify themes and develop codebooks. To ensure that the codebooks were used consistently in coding responses, a team of three coders performed interrater- reliability assessments for each question until very good or excellent agreement was achieved. Two coders then completed data coding and analysis. Representative quotes from each question type (belonging/not belonging and life setting) were selected, de-identified, and lightly edited for clarity and conciseness in the Stories of Belonging series. For more information, please email belonging@projectoverzero.org.

